CCMB

CSIR - Centre for Cellular & Molecular Biology

The Innovation Engine of India

RTI Act

  1. Home
  2. /
  3. RTI Act

Organisation and Function

  • Name and address of the Organization: Centre for Cellular and Molecular Biology (CSIR-CCMB)
  • Head of the Organization: Dr.Vinay K. Nanducoori
  • Vision, Mission and Key Objectives:
    • To conduct research in frontier and multi-disciplinary areas of modern biology and to seek potential applications of this work.
    • To carry out exploratory work in areas of biology with a view to aid the development of biochemical and biological technology in the country on a sound basis.
    • To train people in the advanced areas of biology to serve the needs of development in these areas, with special provision for short-term training of training of staff from other institutions in techniques for which adequate facilities may not exist elsewhere.
    • To provide centralized facilities in the country for new and modern techniques in the inter-disciplinary areas of biology, and to ensure that these facilities are so organized, maintained and administered that they can be put to maximal use by research workers from other laboratories and institutions in the country.
    • To interact adequately with other institutions doing basic or applied work in areas related to the activities of the Centre.
    • To collect, collate and disseminate information relevant to biological research.
  • Function and duties: Same as Objectives
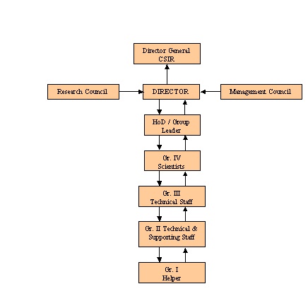
  • Organization Chart
  • Any other details- the genesis, inception, formation of the department and the HoDs from time to time as well as the Committees/ Commissions constituted from time to time have been dealt
    • CCMB was set up initially as a semi-autonomous Centre on April 1, 1977 with the Biochemistry Division of the then Regional Research Laboratory (RRLH, presently, Indian Institute of Chemical Technology, IICT) Hyderabad forming its nucleus and Dr P M Bhargava heading the new Centre. Earlier, the Governing Board of the Council of Scientific and Industrial Research (CSIR) New Delhi, the apex body which constituted 44 research institutions in the country, approved the proposal in 1976 to establish such a Centre in view of the importance of research in the frontier and multi-disciplinary areas of modern biology. During 1981-82, the CCMB was accorded the status of a full-fledged national laboratory with its own Executive Committee and Scientific Advisory Council. With major expansion plans, it was decided to relocate the Centre to a spacious campus. For better development of the institute that hugely comes from autonomy of functioning, CCMB was declared a separate institute from RRLH in 1987.

      Dr.Pushpa M Bhargava, Founder of CCMB, was its Director from April 1977 to February 1990;

      Dr.Sharat Chandra took charge from March 1990 till May 1992

      Dr.Balasubramanian took over the reins from May 1992 till May 1998

      Dr.Lalji Singh spearheaded from May 1998 till July 2009

      Dr.Ch Mohan Rao took charge from November 2009 till January 2016

      Dr.Rakesh K Mishra took charge from May 2016 till April 2021

      Dr.Vinay K. Nandicoori is currently heading the CCMB from June 2021

DIRECTOR
  • Director is the Executive Head of the Laboratory. The responsibilities of director are:
  • Realizing the mission of the National Laboratory.
  • Creating an environment in the National Laboratory conducive to nurturing of innovation and high class R &D and the other S&T activities of the laboratory.
  • Managing the affairs of the National Laboratory as per the decisions of the Management Council.
  • Director shall in all matters have powers delegated to him by the Governing Body

    

Functions of Controller of Administration

 

  • To advise Director on all matters of General Administration.
  • To exercise powers delegated by Director, CCMB.
  • Incharge of Recruitment, Assessment, Maintenance of Reservation Roster, Departmental promotion.
  • Overall Incharge of Bills Section, General Section, Vigilance / Legal Section and Hindi Section.
  • In charge of Establishment matters including pay fixation.
  • To act as check point for Official Language implement
Functions of Administrative Officers

 

  • To plan the activities of the Sections in consultation with the Section Officers.
  • To monitor the functions of the Sections under her charge.
  • To function as Public Information Officer under RTI Act.
  • To exercise a check on all the cases submitted to him with reference to rules, guidelines, precedence.
Heads of Divisions / Centres (HoD / HoC)
  • HoD / HoC acts as the facilitator for running the R&D / S&T projects programmes of the respective Division / Centre
  • Control of job allocation and supervision of Division / Centre’s activities.
  • Granting and recommending leave of his staff members.
Scientists
  • Major duties and responsibilities of Scientist are to carryout R&D/S&T activities leading to a Project / Programme ofthe Laboratory as per the approved mandate.
Technical/ Administrative Staff
  • Technical & Supporting Staff members provide technical support to the R&D Scientists.
  • Administrative and Accounts / Stores Purchase / Security / Laboratory House Keeping activities.

The procedure followed to take a decision on various matters is in accordance with the rules and regulations governing the subject matter under consideration. In order to arrive at a particular decision for important matters, the Research Council of CCMB gives direction of the R&D activities to be conducted by the Laboratory. Such R&D activities of the laboratory are managed by the Director with the advice and a Management Council constituted for managing the affairs of the laboratory. Notwithstanding the fact that the Director has the authority to exercise all financial and disciplinary and other powers, he has delegated certain administrative and financial powers to subordinate functionaries. The delegation of powers atdifferent levels from which the decision is arrived at, is available as a link in the Chapter entitled Powers and Duties of Officers and Employees. The levels through which a decision process moves is as under:-

 

  • The final authority in the decision making process rests with the Director and in certain specified matters, the final authority rests with DGSIR, New Delhi. However, certain powers have been delegated to lower functionaries by the Director.
  • We are guided in our activities by our Controlling Authority, i.e. CSIR. Based on its directives, the decisions are taken at Laboratory level by the Head of the Laboratory, i.e. Director.
  • Any decision concerning the public is communicated by the Head of the Laboratory / designated authority to the public.

  • The laboratories operate under the overall control of CSIR. The Labs will manage the routine administrative & financial matters. However, CSIR will be the nodal authority in matters such as Receipt & Disbursement of funds from the Government, Research Fellowship and Training, Budget & Finance, policies of recruitment and promotion, legal matters, etc
  • Director of each laboratory shall be assisted by Administrative functionaries (Controller of Administration, Controller of Finance & Accounts, Controller of Stores & Purchase) to advise him in respect of all administrative and financial matters.
  • In regard to all matters concerning service conditions of employees of the Society, the Fundamental and Supplementary Rules framed by the Government of India and such other rules and orders issued by the Government of India from time to time shall apply to the extent applicable to the employees of the Society. Notwithstanding anything contained in the Bye-law, the Governing Body shall have the power to relax the requirement of any rule to such extent and subject to such conditions as it may consider necessary.
Process of redress of grievances:

There are users outside CCMB for Diagnostic Services, Wildlife Forensics and Instrument usage. The users are given a specific slot/ time to conduct the diagnostic tests, receive the forensic reports or use any of the facilities. In case of any grievance with respect to the said services, the users are free to write to the authorized signatory or the Director, CCMB.

  • 5.1 List of rules, regulations, instructions manual and records, held by CCMB under its control or used by its employees for discharging functions is provided at link: documents referral:
  • 5.2 (a) From where one can get a copy of Rules, regulations, instructions, Manual and records

    The Public Information Officer Centre for Cellular and Molecular Biology Uppal Road, Habsiguda Hyderabad – 500 007 (Telangana)

  • 5.2 (b) Fee charged by the department for a copy of rules, regulations, instructions, manual and records (if any)

    A request for obtaining information may be made in the prescribed format enclosing therewith an application fee of Rs. 10/- either in the form of cash payable in the Cash Counter of CCMB / Cheque. If photocopies of certain documents are requested, it would be provided at a cost of Rs. 2/- per page.

CSIR-CCMB is bound by rules & regulations of CSIR given in the following link:

http://www.csir.res.in/rules-regulation

 

The official documents are available under the control of the respective Heads as below:

Sl.No. Category of Documents Held by
1 (a) Documents relating to service matters (b) All documents relating to General Administration Administration
2 All documents relating to Vigilance / Disciplinary / legal case Administration
3 All documents related to recruitment, Assessment and promotions of staff Administration
4 Documents relating to all purchases, stores and issue Stores & Purchase Section
5 Documents relating to payments / finance Finance & Accounts Section
6 Documents relating to construction & maintenance works (Civil, Electrical, Mechanical) Engineering Section
7 Documents relating to Sponsored & Consultancy projects, Industrial Projects, patents, public information relating to the Lab PME & Project Leader
8 All documents relating to R & D projects PME & Project Leader
9 All documents relating to publication and science communication including Annual Reports PME & Project Leader

CCMB is a constituent establishment of Council of Scientific & Industrial Research, an Autonomous Body of Government of India. Thereby, it is governed by Society Rules and regulations adopted from time to time.

Functions of the Society

Its functions include the following:

  • Review the progress and performance of CSIR.
  • Give the policy direction to Governing Body.
  • Approve the annual report and yearly accounts of CSIR.
Functions & Powers of the Governing Bod
  • It shall be the function of the Governing Body generally to carry out the object of the Society as set forth in the Memorandum of Association.
  • The Governing Body shall administer, direct and control the affairs and funds of the Society and shall have authority to exercise all the powers of the Society subjectnevertheless in respect of expenditure to such limitations as the Government of India may from time to time impose.
  • The Governing Body may delegate powers to Director-General, Directors/Heads of National Laboratory, Management Councils, Controllers of Administration, Project Leaders in the Laboratory and such other officers of the Society as may be necessary for their efficient functioning.
  • The Governing Body shall have powers, with the sanction of the Government of India, to frame, amend or repeal bye-laws not inconsistent with these rules for the administration and management of the affairs of the Society.
  • The Governing Body shall have the power to enter into arrangements with the Government of India, State Government and other public or private organizations or individuals for securing and accepting endowments, grants-in-aid, donations or gifts to the Society on mutually agreed terms and conditions provided that the conditions of such grant-in-aid, donations or gifts, if any, shall not be inconsistent or in conflict with nature or objects of the Society or with the provisions of these rules.
  • The Governing Body shall have the power to take over and acquire by purchase, gift or otherwise, from Government and other public bodies or private individuals willing to transfer the same, libraries, laboratories, museums, collections, immovable properties, endowments or other funds together with any attendant obligations and engagements not in consistent with the object stated in the Memorandum of Association and provision of these rules.
  • The Governing Body may by resolution appoint Committees, Sub-Committees, Advisory Board and Panel of Experts for such purposes and with such power as the Governing Body may think proper.
Functions of Advisory Board

The functions of Advisory Board shall be:-

  • Provide S&T inputs to the Governing Body
  • Advise CSIR on creating and implementing its vision
  • Review major R&D areas of CSIR
  • Suggest new R&D perspectives, Networked/Mission oriented programmes and their inter-se priorities
  • Any other matter as may be assigned by the Governing Body/Director General.
Functions of Performance Appraisal Board
  • Review and appraise the performance of the National Laboratory
  • Advise the AB/GB of the outcome of the review
  • Suggest the remedial measures to improve the performance of the national laboratory.
  • Any other function as may be assigned by the Advisory Board/GB.
Functions of Research Council
  • Advise on the formulation of R&D programmes and future directions of activities of the laboratory keeping in view the Five Year Plans,national priorities and opportunity areas.
  • Suggest networking with other CSIR National Laboratories on programmes of mutual interest.
  • Review R&D activities and research programmes and advise on future directions.
  • Advise on fostering linkages between the Laboratory, industry and potential clients.
  • Constitute Selection Committees and Assessment Committees/Peer Groups for selection, merit and assessment promotions of Scientific staff.
  • Any other function as may be assigned by Director General/Governing Body.
Functions of Management Council
  • Administer and manage the affairs and environs of the laboratory
  • Write off irrecoverable monetary losses and Stores within the limits prescribed by CSIR
  • Recommend the resource allocation for R&D activities/facilities of Lab./Instt.
  • Monitor the progress of R&D and other activities of the Lab./Instt.
  • Recommend devolution of powers to the Project Leaders for the proper implementation of the projects/activities.
  • Approve contract R&D, consultancy projects and licensing of IPR beyond the powers of Director.
  • Consider the annual report of the National Laboratory.
  • Constitute selection committees and assessment committees for all Technical staff.
  • Any other matter, as my be referred by the Director-General.
Committees :
S. No Description of the Committee Chairperson/ Members/Convenor Date of Constitution Term
ADMINISTRATIVE
1 Compassionate Appointment Committee V Radha (Chair), Tushar Vaidya, K Thangaraj,FAO& CoA/AO 8-Jul-2016
2 House Building Advance Committee P KavinKennady, Archana B Siva, CoA/AO, FAO, SO (Gen) 10-Aug-2018 2 yrs
3 ISTAG Committee Yogendra Sharma, Manjula Reddy, V Radha, Tushar Vaidya 15-Nov-2017
4 Management Council (01.07.2016 to 31.12.2017) Rakesh Mishra, S Balaraju, GeethaThanu, Manjula Reddy, Shashi Singh, SrinivasVoleti, S Chandrasekhar (Director-IICT), Archana B Siva, CoFA/FAO, CoA/AO CSIR letter dated May 10, 2018 31.12.19
5 Official Language Implementation Committee (OLIC) Director, Archana B Siva, Ira Bhatnagar, Sunil Kumar (Admin), Hindi Officer 9-Jan-2017
6 Research Council G Padmanabhan, IISc; R Varadarajan, IISc; Jitendra P Khurana, DU; UmeshVarshney, IISc; SubrataSinha, NBRC; Vijay Chandru, Strand Life Sciences; Krishna M Ella, Bharat Biotech; AnuragAgrawal, IGIB; SamitChattopadhyay, IICB; S Chandrasekhar, IICT; Director, CCMB; K Thangaraj, Secretary 29-Aug-2017 3 yrs
7 Safety Committee Satish Kumar, Asha Ramesh, G Sujatha, K NagendraBabu, CV TirumalaRao, GC Thanu 18-Jul-2016
8 Staff Club A Sreedhar (V.P), K Sreeram, Y V Rama Rao, R Gopal, S Syam Kumar, B Satyanarayana, P M Manimaran, Mahendra, MB Madhavi, Anand Sharma, KomalAvalilu, K Pratap 12-May-2017 2 yrs
9 Staff Quarters Allotment Committee K Thangaraj, AV Rao, V Vijayabhaskar, Head-PME, YV Rama Rao, CoA/AO 31-Jul-2017
10 Staff Residential Welfare Committee H H Krishnan, DattatreyaGurkhel, Govind K Jha, A Syam Kumar, KY Das, M SrinivasaRao, Manju Singh, B Kiran Kumar (Convenor& Warden, Trainee Hostel) 27-Dec-2017
11 Standing Personal Computer Advance Committee P Kavin Kennedy, Vijay Bhaskar, CoA/AO, FAO, SO (Gen) 08-Aug-2018 2 yrs
12 Works Management Committee MV Jagannadham, AVRao, Head-PME, AO, FAO, A VaraprasadaRao, B Vijaya Kumar, K Nagendrababu, Ashok Baswa, Sheelawantayya, ChBikshamaiah, Devidas m Nikhar, GC Thanu, Y V Rama Rao 3-Jan-2017
FINANCE
13 Benevolent Fund V Radha, CoA,FAO, RashmiPathak, SO (Gen), K Anitha (Technician), B Venkateswarlu (Lab Asst) 23-Aug-2016 2 yrs
14 Standing Committee for Distribution of Honorarium K Thangaraj, Head-PME, CoA, AO, FAO 11-Mar-2016
15 Investment Advisory Committee Shashi Singh, Yogendra Sharma, CoA, FAO 22-Jan-2018 2 yrs
16 Weeding out Records of Finance & Accounts FAO, ChVijaya, K Ramakrishna
17 OB Committee Ramesh Aggarwal, Head-PME, CoA, FAO, SPO, SO (F&A) 16-Apr-2015
GRIEVANCES/ RTI
18 Grievance Consultative Mechanism K Thangaraj& CoA 6-Jul-2016 2 yrs
19 Local Grievance Committee Karthikeyan V, Shashi Singh, Jyothi Lakshmi, S A Aleem, Ram Gopal; Employess Reps: Krishnamacharyulu, L Murali, ChBikshamaiah, Biswajit Roy, M RangaRao, AO (MemSecy) 12-Apr-2017 2 yrs
20 Redressal of Grievances in R&D matters R Sankaranarayanan, V Radha, Tushar Vaidya, Manjula Reddy, Puran S Sijwali 22-Jan-2018
21 Women`s Complaints Committee (Earlier Sexual harassment… cte) Manjula Reddy, Sheela Prasad, K Lakshmi Rao, Tripura Sundari, B Raman, Sudha Rani (Convenor) 12/26/2017(effective from 15.1.18) 2 yrs
22 Appellate Authority Raghunand R Tirumalai 18-Aug-2022
23 Public Information Officer AO
REGULATORY
24 Institutional Animal Ethics Committee [Approved by CPCSEA] Anant B Patel, J Mahesh Kumar (Convenor), MandarDeshmukh, B SambasivaRao, P Chandra Shekar, Mr. A Rajanna, NIN; B Ramya, College of Veterinery Science; S Ramamoorthy, Palamur Biosciences P Ltd.; BhanuNaikKethvath, Social Activist 30-Mar-2017 5 yrs
25 Institutional Biosafety Committee Tushar Vaidya, Raghunand T, Krishnan, Manjula Reddy, Palnitkar, Anita Jagota (UoH), K VenkateswaraRao (OU), Surya Singh (OU) 25-Apr-2016
26 Institutional Committee on Stem Cell Research S Shivaji, SanjeevKhosla, Just. NeelamSanjiva Reddy, VemugantiGeeta, HarithaKodali,ShwetaTyagi, Indumathi M, K Lakshmi Rao (Secy), SudhakarVenukapalli (EFLU), Krishnaveni Mishra (UoH), Suresh Munuswamy (IIPH-H) 30-Jul-2018 2 yrs
27 Institutional Ethical Committee Just. NeelamSanjiva Reddy, Rakesh Mishra, Shivaji, S Manjula (UoH), ChandanaChakrabarti, Palnitkar, Manjula Reddy, A S Sreedhar, Raghunand T, K Lakshmi Rao (Secy.) 29-Jul-2016 2 yrs
28 Biosafety Officer RaghunandTirumalai
STORES & PURCHASE
29 Standing Disposal Committee Kavin Kennedy, AmitAsthana, Asha Ramesh, GC Thanu, YV Rama Rao, CoA/AO, FAO, SPO, SO(S&P) 25-Jul-2016 2 yrs
30 Purchase Committee V Radha (Chair), Shashi Singh (Alt. Chair), Tushar Vaidya, A S Sreedhar, Hitendra K Patel, B Lora Narayana, Indenter/PL, FAO, SPO/SO (S&P) 14-Dec-2017 2 yrs
31 Technical & Purchase Committee R Sankaranarayanan (Chair), K Thangaraj (Alt. Chair), Anant Patel, P Chandrashekar, Asha Ramesh, B Raman, Indenter/PL, FAO, SPO/SO(S&P) 14-Dec-2017 2 yrs
32 Standing Tender Opening Committee (TOC) for Civil works & services including mechanical, electrical, interiors, HVAC TOC I: ChVijaya, SO(F&A), R Gopal, SO(S&P)/Assistant (S&P); TOC II: DS Sujatha, Mukhtar Ahmed, SO/Assistant (S&P) 8-Jan-2015
33 Annual Procurement Plan Cte for FY 2018-19 R Sankaranarayanan, Tushar Vaidya, HH Krishnan, P Chandra Shekar, Asha Ramesh, Head-ESD, FAO, SPO, Head-PME 15-Jun-2018

  • CCMB has 358 regular staff comprising of Scientific, Support Technical and Administrative Staff as on 1st October 2017. In addition to this, we have around 155 Research Fellows who have been awarded the fellowship which has a tenure of 5 years. The Research Fellows are expected to complete their doctoral degree within this period. Further we have around 75 Project Assistants engaged for time bound sponsored projects and the tenure of such Project Assistants are co-terminus with duration of the projects.
  • The information in the staff list is as on 30th September 2016, and is updated every year.
  • The information of Research Fellows & Project Assistants being tenure in nature, is available with office for any requirements.

Public Information Officer

Shri. Chandan Kumar

Administrative Officer

Centre for Cellular and Molecular Biology

Uppal Road, Hyderabad – 500 007

Tel No: +91-40-27192758 (Off)

Fax: +91-40-27160310

Relevant provisions of the Act towards charging fee are as under:
  • A request for obtaining information under Sub-section (1) of Section 6 shall be accompanied by an application fee of Rs.10.00 by way of Cash / Demand Draft / Bankers Cheque / Indian Postal Order in the name of the ‘Director, Centre for Cellular and Molecular Biology’ payable at Hyderabad.
  • For providing the information under Sub-section (1) of Section 7, the fee shall be charged by way of cash against proper receipt or by Demand draft payable to the ‘Director, Centre for Cellular and Molecular Biology’ at the following rates: a) Rs.2.00 for each page (in A4/A3 size paper) created or copied
Shri. Chandan Kumar

Administrative Officer

Centre for Cellular and Molecular Biology

Uppal Road, Hyderabad – 500 007

Information seekers may appeal against the reply of the Public Information Officer within stipulated period as indicated in RTI Act 2005.

The First Appellate Authority (FAA Public Information Officer (PIO) Assistant Public Information Officer (APIO)
Dr Raghunand R Tirumalai Principal Scientist Centre for Cellular and Molecular Biology Uppal Road, Hyderabad – 500 007 Phone: +91-040-27192924 Email: raghu@ccmb.res.in Shri Chandan Kumar Administrative Officer Email : k.chandan@ccmb.res.in Smt T Rajani ASO (G) Email : rajani@ccmb.res.in

Budget and Programme

  • Total Budget allocated to CCMB For Financial Year 2017-18 – Rs. 128.425 Crores Proposed Expenditures – Rs. 106.46 Crores

    [Section 4(1)(b)(xi)]

  • The manner of execution of subsidy programmes, including the amounts allocated and the details of beneficiaries of such programmes – Nil

    [Section 4(1)(b)(xii)]

  • Particulars of recipients of concessions, permits or authorisations granted by it -Nil-

    [Section 4(i)(b)(xiii)]

  • Information related to procurements / tenders / works contracts is available at https://www.ccmb.res.in/Tenders

Publicity and Public interface

  • The particulars of any arrangement that exists for consultation with, or representation by, the members of the public in relation to the formulation of its policy or implementation thereof

    [Section 4 (1)(b)vii ] – NIL –

E.Governance

  • Annual Report is Available in English (last updated 2016-17 edition ) at https://www.ccmb.res.in/Annual_reports
  • Details in respect of the information, available to or held by it, reduced in an electronic form;

    [Section 4 (1)(b)xiv]

    – As available in our website

  • The particulars of facilities available to citizens for obtaining information, including the working hours of a library or reading room, if maintained for public use

    [Section 4 (1)(b)xv] -NIL-

  • Different contractors for supply of manpower to the organisation and wages paid to the workers as per Minimum wages act 1948

    Trilingual notice regarding above is being attached

  • other information as may be prescribed under section 4(i) (b)(xvii) 

This will close in 0 seconds

Skip to content